关于做好2021年下半年伟德国际1946亚洲版研究生学位论文答辩工作的通知
各研究生导师、研究生:
根据公司《关于做好2021年研究生毕业与学位授予工作的通知》(研生〔2021〕8号)、《关于进一步做好2021年研究生学位论文答辩工作的通知》(研生〔2021〕31号)有关通知要求和《伟德国际victor1946研究生学位论文答辩管理办法(试行)》(广中医校办〔2021〕85号)有关规定,公司将于11月25日—12月10日开展学位论文答辩工作。为保证本次答辩工作的顺利开展,现将有关要求和指引通知如下,请有关人员认真遵照执行。
一、2021年下半年拟答辩研究生名单(11月25日)
注:2021年秋季公司申请答辩研究生共2人。

二、答辩形式与要求
公司研究生学位论文答辩原则上由公司统一组织。研究生学位论文答辩主要采用线下答辩形式,线下答辩地点为三元里校区或大学城校区。处于疫情中高风险地区及境外地区的研究生,可申请采用网络视频答辩形式。网络视频答辩使用腾讯会议软件。
视频答辩须在答辩前由本人提出申请,经导师同意、公司领导审核、国际公司审批(港澳台、境外留学研究生)、研究生院同意后,方能进行网络视频答辩。申请表见附件《伟德国际victor1946研究生学位论文视频答辩申请表》。
申请表提交流程如下:
(1)自行下载并打印《伟德国际victor1946研究生学位论文视频答辩申请表》,如实填写申请表内容,本人手写签名及日期、导师手写签名及日期。公司意见、国际公司意见、研究生院意见暂不需要填写,公司统一办理。
(2)将按照上述要求填写好的申请表扫描成一个PDF文件,发送至指定邮箱:010701@gzucm.edu.cn,附件文件及邮件主题均命名为:导师姓名+学号+员工姓名(申请视频答辩)。
(3)截止时间:2021年11月30日中午12:00之前。
三、伟德国际1946亚洲版2021年研究生答辩情况及拟答辩时间地点安排表
另行通知
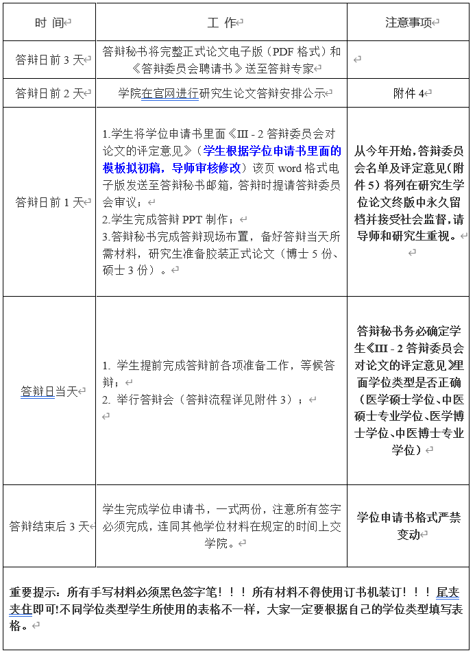
四、伟德国际1946亚洲版2021年答辩工作具体流程

五、答辩酬金
1、酬金标准
根据《伟德国际victor1946董事长办公会会议纪要》(2021年第5期,总第155期),答辩酬金标准如下(税前):博士学位论文答辩酬金450元/专家/生,硕士学位论文答辩酬金300元/专家/生,答辩秘书100元/生。不再发放交通补贴、答辩记录员酬金、答辩茶水费。
2、酬金发放
由答辩秘书收集并上报答辩专家银行账户信息,公司在答辩结束后统一发放。
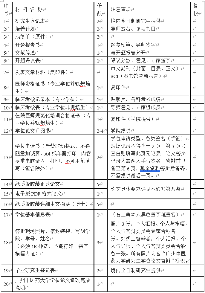
六、伟德国际1946亚洲版2021年档案材料上交材料清单

备注:各材料用尾夹夹住,严禁装订!!!提交材料清单如上,开学时以及中期考核已经提交过的材料无需再交。
七、伟德国际1946亚洲版2021年研究生学位论文提交相关要求
(一)纸质版学位论文
纸质版论文和详细中文摘要均为胶装正式版本,注意《原创性申明》页研究生和导师须黑色签字笔手写签名,时间为签字当天的时间;《统计学检测合格证明》统一放在学位论文最后一页。纸质版论文和其他档案材料一起上交。
注意须为最终版论文,且与提交的电子版学位论文一致。
(二)电子版学位论文
论文要求为PDF格式,须为完整的论文,包括论文封面、《原创性申明》(须带签名扫描)、《答辩委员会名单及评定意见》、中英文摘要、正文、参考文献、附录、致谢、统计学检测合格证明。文件命名规则为:公司代码_二级学科代码_学号_LW.PDF,如:10572_105707_20181107370_LW.PDF。特别注意:各字段连接符为“_”(ASCII码95),非“-”。“LW”为固定代码,不另行编辑。
集团代码:10572
电子论文须在答辩后5天内上传至研究生管理系统(https://yjsglxt.gzucm.edu.cn/pyxx/login.aspx),选择左侧菜单栏各项论文上传→上传最终学位论文。(提示:请务必仔细核对无误后再上传)
注意:
电子版论文与纸质版学位论文必须一致;
电子版论文用于送交学位评定分委会专家审议,务必在规定时间内提交;
电子版论文同时用于广东省学位论文的抽检,务必是经答辩后修改后的终稿学位论文。
(三)图书馆存档论文资料
学位论文纸质版须图书馆存档,论文电子版上传图书馆学位论文系统,具体时间和要求请自行留意大学图书馆通知公告。完成后方可办理图书馆离校手续。
八、工作原则
(一)安全第一。切实把师生的生命安全和身体健康放在第一位,严格遵守公司疫情防控工作制度,确保公司安全、师生健康、毕业工作平稳。
(二)保证质量。质量是研究生教育的生命线,切实发挥导师公司产品第一责任人职责,认真审核把关,严格学位申请程序,保证学位授予质量。
(三)服务为本。切实为毕业研究生着想,做好管理服务、解决疑难咨询。
(四)因时制宜。根据防控形势,结合上级相关主管部门的精神和要求,随着公司相关工作进度和要求,不排除要做好因时制宜、适当调整的准备。
九、注意事项
1、所有答辩及学位申请表格均在附件(答辩及学位申请相关资料)中,务必使用符合本人学位类型的表格。
2、学位申请书格式要求严格,必须按照规定完成。因每个人电脑型号、配置、办公软件版本等各种差异,打开word版学位申请书或输入相应文字后会差异化显示,字体和表格显示形式、大小可能发生改变,故所有人必须按照PDF格式的模板进行微调,最后打印出来的学位申请书要和PDF格式模板的一样。
3、所有材料中涉及签名的部分,必须使用黑色签字笔签名。
4、凡公司研究生均需严格按照本通知规定进行学位申请。
伟德国际victor1946
伟德国际1946亚洲版
2021年11月25日