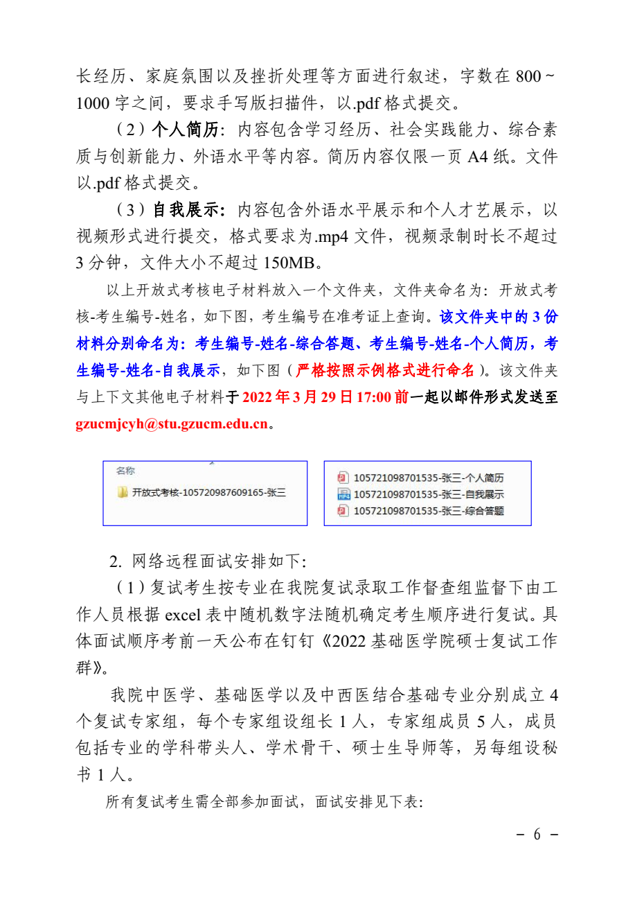
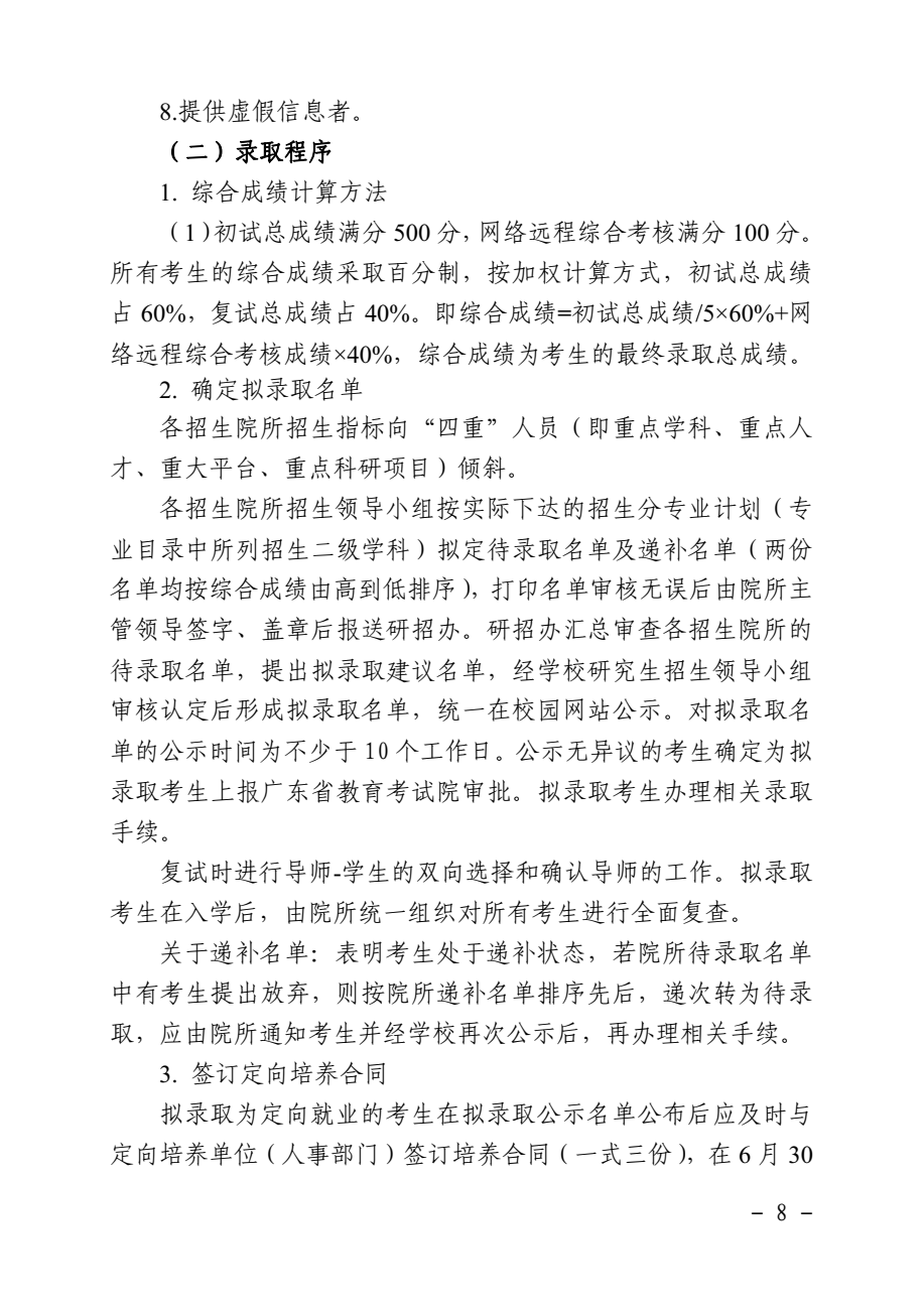
伟德国际victor1946亚洲版-源自英国始于1946
首页
|
关于我们
|
新闻动态
|
党建党务
|
中心系室
|
本科生培养
|
公司产品
|
员工工作
|
工会
|
科学研究
|
继续教育
|
下载中心
当前位置:
首页
>>
新闻动态
>>
通知公告
>>
正文
伟德国际1946亚洲版2022年硕士研究生复试录取实施方案
2022-03-28 15:17
(浏览次数:
)
附件【
伟德国际1946亚洲版2022年硕士研究生复试录取实施方案.pdf
】
已下载
次
附件【
附件1:伟德国际victor19462022年硕士生诚信远程网络复试承诺书.doc
】
已下载
次
【
关闭窗口
】
版权所有 copyright © 伟德国际victor1946亚洲版-源自英国始于1946